-
バガスでビジネス
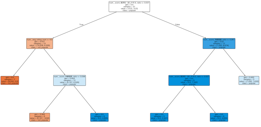
商品特徴スコア化と決定木モデル
本日はAmazonでマルチング材を対象にレビューをスクレイピング。 商品ごとに下記の内容で特徴をスコア化し、価格なども含め何が売れ筋に繋がるか分析してみました。 外観価値 用途適合 機能価値 衛生・リスク 経済性・試しやすさ 入手性 ※Janomeを使い、動... -
バガスでビジネス
バガまる第一号が売れました。商品もあと一歩で完成へ!着々とマーケティングの実践が進んでいます
昨日、とりあえずテストで出品した15Kgのバガまる(バガス)が、なんと入札入りました!たった1日の快挙です。チーム全員がマーケティング分析をそれぞれ頑張った成果が出た結果だと思います。 この24時間で、商品閲覧回数が32回、検索に表示された回... -
西尾漫画道場
日報 第9日目
-
統計検定2級挑戦
決戦は金曜日
20日の金曜に統計検定2級の受験することが決まりました。(宣言することで落ちないための枷をかけようと思い宣言しました。) -
西尾漫画道場
日報 8日目
-
バガスでビジネス
バガまるコンテストとHP
バガまるキャラクターのコンテストを開催しました〜! バガまるの名前の由来は、バガスマルチ、バガスマルチング材、バガスの循環(循環=円=まる)など、 色んな気持ちが込められています。 現時点ではこちらのバガまるが有力候補です! 投票いただいた... -
バガスでビジネス
今日の産物
適性検査の練習をしたいという人がいたので、今日もAntigravityというなんでもできるやつにお願いし ウェブ上で練習できるアプリを作成しました。ところどころ日本語がおかしいです。 食塩水の濃度なんて、誰が気にするんでしょうか。 https://aptitude-te... -
西尾漫画道場
日報 7日目
-
バガスでビジネス
Google Antigravityがすごい
AI studioからAntigravityに誘導されて、DLして使ってみました。 ちょっとプロンプトを入れるだけで、サンプルのプロモーションサイトを作成してくれましたよ。 Youtubeで初級の解説をちょっと見るだけである程度使えました。 AI主導で組み立てからバグ修... -
バガスでビジネス
メルカリ市場動向検索アプリを作りました
https://ais-pre-iz46kgqsbsj2oar2vlzyw7-207425860765.asia-northeast1.run.app メルカリの市場動向を分析し、成約価格、需要、顧客の声を可視化するツールです。 キーワードを入力して「AIに調査を依頼する」をクリックするだけで、AIがメルカリの公開情...