本日はAmazonでマルチング材を対象にレビューをスクレイピング。

商品ごとに下記の内容で特徴をスコア化し、価格なども含め何が売れ筋に繋がるか分析してみました。
- 外観価値
- 用途適合
- 機能価値
- 衛生・リスク
- 経済性・試しやすさ
- 入手性

※Janomeを使い、動詞活用などの揺らぎなどを標準化し各商品をスコア化していきます。
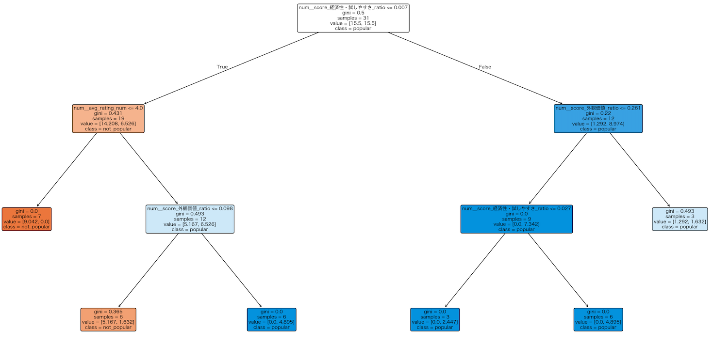
できた決定木は下記です。

商品数が少なすぎたため、なんとも言えないモデルとなりました。
モデル作成は微妙でしたが、Janomeを使い商品ごとに特徴をスコア化する術は、いつか何かに役立つと願っています。。。

コメント